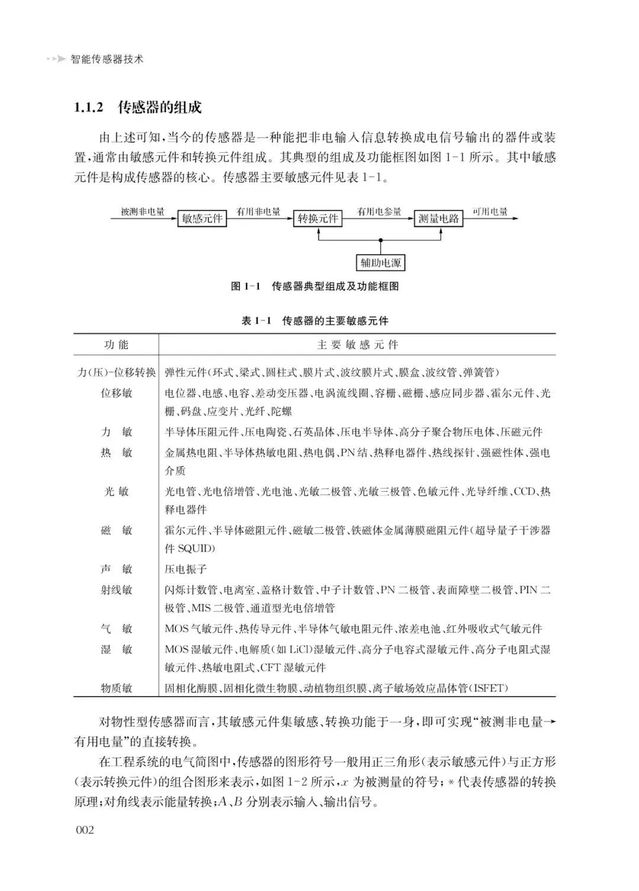
智能感知工程专业是太阳成集团tyc2020年新增本科专业,是首批智能感知领域的复合特色专业,由智能传感、智能图像、智能信息处理与认知与人工智能、大数据、云计算等多学科交叉而成,可为我国智能传感行业(包含人工智能、智慧城市、智慧医疗、智能交通、智能制造、智能装备等领域)输送急需人才。据悉,《智能传感器技术》为公司“智能感知工程“专业正式出版的首本教材,今后还将陆续出版8本“智能感知”系列教材。

智能传感器技术
主编:宋爱国
一、内容简介
本书是全新设计的面向理工科本科生“智能传感器”课程教材,在介绍传感器共性技术知识、经典传感器和新型传感器的基础上,还重点介绍智能传感器的组成、特点、性能和应用,以及人工智能技术、网络技术、柔性电子技术与传感器结合而形成的传感器信息融合、可穿戴柔性传感器技术、传感器网络技术、传感器大数据的处理技术、云端融合的智能感知系统等内容。
1.本书特色
涉及技术宽泛,内容新颖,结构合理。每章配有习题与思考题,帮助读者理解和掌握相关知识点,还提供重难点内容讲解视频,“名师课堂”随时听。
2.适用对象
不仅可以用作“智能感知工程”本科专业教材,而且可以用于“测控技术与仪器”“智能测控技术”等本科专业教材,以及“新型传感器”等课程的研究生教材。
3.目录








4.样张







二、作者简介
宋爱国 ,太阳成集团tyc首席教授、国家杰青、宝钢优秀教师特等奖获得者。先后主持国家级教改项目4项、江苏省教改项目5项。负责的测控技术与仪器专业入选国家级特色专业,带领的“传感器与检测技术课程教学团队”入选国家级教学团队,主持的“传感器技术课程”入选国家级一流本科课程。被评为江苏省教学名师,入选国家“万人计划”教学名师。长期从事机器人传感与控制技术的研究,先后主持国家级重点项目60余项。发表论文380余篇(其中SCI论文300余篇),获授权发明专利100余项;作为第一完成人获国家级教学成果二等奖2项,获国家技术发明二等奖1项。
三、编辑寄语
宋爱国教授带领的团队习惯了高强度、高效率的工作,能把遥感测控尖端技术和产品送到太空,也能俯于案头安心编写教材,从提纲规划、案例取舍到习题设计等环节都一丝不苟、再三斟酌,这份专注和拼搏精神,感染着我们,也通过文字传递给本专业的莘莘学子!
来源 | 太阳成集团tyc出版社

